○紋別市交通災害共済条例施行規則
平成20年1月7日
規則第2号
注 令和元年5月から改正経過を注記した。
紋別市交通災害共済条例施行規則(昭和44年規則第1号)の全部を改正する。
(趣旨)
第1条 この規則は、紋別市交通災害共済条例(昭和43年条例第31号。以下「条例」という。)の施行に関し必要な事項を定めるものとする。
(加入の手続)
第2条 交通災害共済(以下「共済」という。)に加入しようとする者は、紋別市交通災害共済加入申込書(別記様式第1号。以下「加入申込書」という。)に会費を添えて申し込まなければならない。
2 前項の加入申込書は、市役所、上渚滑支所及び渚滑出張所において受け付けるものとする。
(会員証)
第3条 共済に加入した者(以下「会員」という。)には、紋別市交通災害共済会員証兼領収書(別記様式第2号。以下「会員証」という。)を交付する。
2 会員は、会員証を紛失し、又は汚損したときは、紋別市交通災害共済会員証再交付申請書(別記様式第3号)を提出して再交付を受けることができる。
(治療の日数)
第4条 条例第5条別表の治療実日数とは、入院実日数と通院実日数を合算した日数をいう。
2 同一日に複数の医療機関で治療等を受けた場合の治療実日数は、これを1日として計算する。
(1) 会員証
(2) 道路における交通事故の場合は自動車安全運転センターが発行する交通事故証明書原本、電車等の運行による交通事故の場合は事故の事実が確認できる証明書原本。ただし、道路における交通事故により傷害を受けた場合のうち、18歳以下の者が運転する自転車により起きた人身事故(過失に基づく自損行為を含む。)によって傷害を受けた会員は、その傷害の程度が条例別表に規定する12等級又は13等級に該当する場合に限り、当該事故の原因が18歳以下の者が運転する自転車によるものであることを明記した第4号に規定する事故状況説明書及びその者が18歳以下であることを証明する書類を添付することで、交通事故証明書原本を省略することができる。
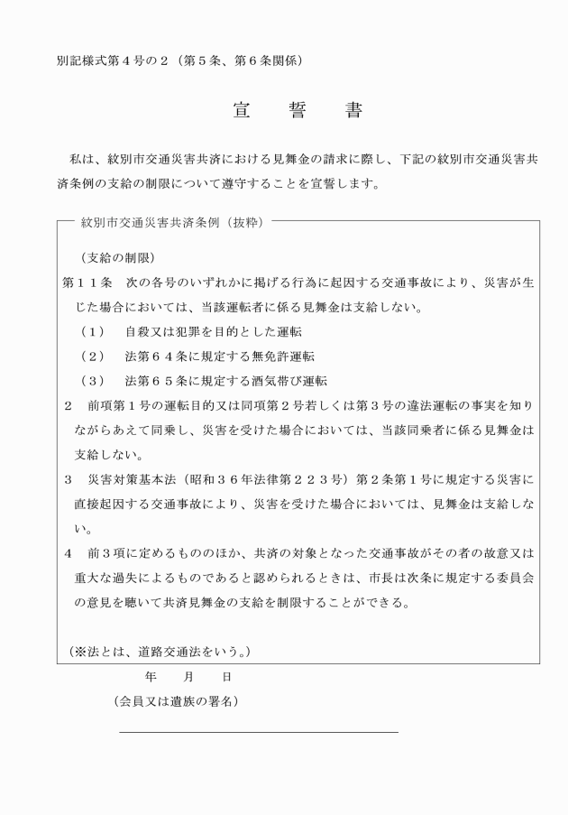
(3) 宣誓書(別記様式第4号の2)
(4) 事故状況説明書(別記様式第4号の3)
(5) 紋別市交通災害共済診断書(別記様式第6号)又はこれに準ずる診断書(死亡の場合は、死亡診断書又は死体検案書)
(6) 住民票
(7) 遺族が請求する場合には、その遺族と会員との関係を証する書類
(8) 前各号に定めるもののほか、市長が必要と認める書類
(1) 既に交付を受けた共済見舞金に係る紋別市交通災害共済見舞金決定通知書(別記様式第7号)
(2) 紋別市交通災害共済診断書(別記様式第6号)又はこれに準ずる診断書(死亡の場合は、死亡診断書若しくは死体検案書)
(3) 遺族が請求する場合には、その遺族と会員との関係を証する書類
(4) 前各号に定めるもののほか、市長が必要と認める書類
(令2規則13・一部改正)
(1) 住民票
(2) 道路における交通事故の場合は、自動車安全運転センターが発行する交通事故証明書、電車等の運行による交通事故の場合は、事故の事実が確認できる証明書
(3) 宣誓書(別記様式第4号の2)
(4) 事故状況説明書(別記様式第4号の3)
(5) 死亡診断書又は死体検案書
(6) 死亡者と遺族の関係を証する書類
(7) 前各号に定めるもののほか、市長が必要と認める書類
(令2規則13・一部改正)
(見舞金の決定及び支給)
第7条 市長は、前2条の規定による見舞金の請求を受けたときは、診断書等に基づき審査を行い、傷害の等級及び見舞金の支給額等について決定の上、次に掲げる決定通知書により通知し速やかに見舞金の支給を行うものとする。
2 条例第6条に規定する弔慰見舞金の額は、1人につき5,000円とする。
(令元規則15・一部改正)
(請求者)
第8条 見舞金を請求できる者は、次に掲げる者とする。
(1) 第5条第1項の規定による共済見舞金請求の場合は、会員又は会員の遺族
(2) 第6条の規定による弔慰見舞金請求の場合は、死亡者の遺族
2 前項第1号の場合において会員が未成年者である場合は、その親権者又は未成年後見人とする。
3 市長が必要と認めるときは、会員又は遺族から委任を受けた者がこれを代理することができる。
(遺族の範囲及び順位)
第9条 前条第1項に定める遺族の範囲は、次に掲げる者とする。
(1) 配偶者(婚姻の届出をしていないが、会員又は死亡者の死亡当時において事実上婚姻関係と同様の事情にあった者を含む。)
(2) 子、父母、孫、祖父母及び兄弟姉妹
3 第1項の規定による共済見舞金等の支給を受けるべき同順位の遺族が2人以上あるときは、その金額をその1人に支給することができるものとし、この場合において、その1人に対してした支給は、全員に対してしたものとみなす。
(委員会)
第10条 条例第12条に規定する紋別市交通災害共済審査委員会(以下「委員会」という。)に、委員長及び副委員長を置く。
2 委員長及び副委員長は、委員の互選により定める。
3 委員長は会務を総理し、会議の議長となる。
4 副委員長は、委員長を補佐し、委員長に事故あるときはその職務を代理する。
(会議)
第11条 会議は必要に応じ、市長が招集する。
2 委員会は、半数以上の委員が出席しなければ会議を開くことができない。
3 委員会の議事は、出席委員の過半数でこれを決し、可否同数のときは委員長の決するところによる。
4 委員は、自己又は3親等以内の親族に関する事項については、その議事に参加することができない。
(委員会の庶務)
第12条 委員会の庶務は、市民生活部市民協働課交通安全係において行う。
(委任)
第13条 この規則に定めるもののほか必要な事項は、市長が別に定める。
附則
(施行期日)
1 この規則は、平成20年4月1日から施行する。
(経過措置)
2 この規則の施行の日前に発生した交通事故については、なお従前の例による。
附則(平成24年規則第19号)
この規則は、平成24年7月9日から施行する。
附則(平成28年規則第46号)
この規則は、公布の日から施行する。
附則(令和元年規則第15号)
(施行期日)
1 この規則は、公布の日から施行する。
(経過措置)
2 この規則の施行の際、この規則による改正前の別記様式第1号及び別記様式第2号による用紙で現に残存するものは、当分の間、所要の修正を加え、なお使用することができる。
附則(令和2年規則第13号)
(施行期日)
1 この規則は、令和2年4月1日から施行する。
(経過措置)
2 この規則の施行の際、この規則による改正前の別記様式第1号及び別記様式第2号による用紙で現に残存するものは、当分の間、使用することができる。
附則(令和4年規則第11号)
(施行期日)
1 この規則は、公布の日から施行する。
(経過措置)
2 この規則の施行の際、この規則による改正前の各規則に規定する様式による用紙で、現に残存するものは、当分の間、所要の修正を加え、なお使用することができる。
(令元規則15・全改、令2規則13・一部改正)


(令2規則13・全改)


(令元規則15・令2規則13・令4規則11・一部改正)

(令2規則13・全改、令4規則11・一部改正)

(令2規則13・追加)

(令2規則13・追加)

(令4規則11・一部改正)

(令元規則15・令4規則11・一部改正)



